为深入贯彻习近平新时代中国特色社会主义思想和党的十九大精神,贯彻落实全国全省教育大会、全国高校思想政治工作会议精神,根据《中共中央国务院关于加强和改进新形势下高校思想政治工作的意见》(中发〔2016〕31号)、《中共山东省委、山东省人民政府关于加强和改进新形势下高校思想政治工作的实施意见》(鲁发〔2019〕19号)和《中共山东省委教育工委、山东省人力资源和社会保障厅关于加强新时代全省高校辅导员队伍建设的意见》(鲁教工委发〔2019〕3号)等文件精神,按照教育部、山东省委教育工委有关要求,结合探花视频
实际,制定本规定。
一、班主任的岗位性质
班主任是学校开展大学生思想政治教育、学业与发展指导服务的骨干力量,是大学生健康成长的指导者和引路人。班主任是学校思想政治工作队伍的重要组成部分,协助辅导员做好学生思想政治教育工作,侧重于班级学生学业指导、学风建设、大学生涯辅导和职业规划等工作。
二、担任班主任的基本要求
班主任一般在年轻教师中选拔聘用,新聘任的专任教师原则上要从事一定时间的班主任工作。学院按本办法于每年9月份选聘和调整各班班主任,由学院颁发聘书。具体要求如下:
1.忠诚党的教育事业,能认真执行党的路线、方针和政策,在思想上、政治上同党中央保持一致。
2.关心学生成长,具有高度的工作责任感、事业心和奉献精神,为人师表,作风正派,具有良好的道德品质,教书育人。
3.具备丰富的专业知识和良好的人文素养,具有开展学生工作和引导学生全面发展的知识水平和能力。
4.身心健康,精力充沛,有较充足时间和精力开展班主任工作,认真履行职责。
三、班主任的工作职责
班主任工作要密切联系学生,主动对学生进行思想引导、学业辅导、生活指导和心理疏导;以渊博学识影响学生的思维,以学科前沿开拓学生的视野,以丰富经验提高学生的技能。
1.深入学生班级,经常性地参与班级各种活动,了解和掌握学生的思想、学习和生活状况,引导学生形成良好的心理品质,培养健全人格。每学期至少组织参加学生班级集体活动2次,每月不少于8小时参与学生活动或与学生交流。
2.及时了解学生学习情况,帮助学生端正学习态度,明确学习目标,制定学习计划,掌握学习方法;组织课程辅导,培养增强学生专业思想。对学习确有困难的学生要及时给予帮助和指导,做好督促工作,解决他们的实际困难。抓好学风建设,加强诚信教育。定期到学生课堂听课,掌握学生上课纪律、秩序等情况。
3.通过班会、谈心谈话等形式,准确把握学生思想动态,了解学生需求,有针对性地指导学生职业生涯规划和专业发展。积极利用自身条件带动学生开展实践活动,不断丰富学生的专业理论知识,提高专业学习的效果,配合学院做好学生实习及社会实践等各项教学工作。
4.积极带领学生参与大学生创新实验、创新创业项目申报、学术科技类比赛、专业学科竞赛等,组织学生参加经验分享、模拟答辩等形式的交流活动,培养学生的科技创新能力。指导学生参与“挑战杯”“创青春”等创新创业类的比赛。
5.按时参加学院学生工作相关会议,了解学生工作有关要求,与任课老师和辅导员保持联系,定期和年级辅导员进行沟通交流并向相关院领导汇报工作。
6.工作中认真筹划准备,注重工作在各类媒体的宣传。做好日常工作的记录和总结,按要求提交工作总结、考核表等材料。
四、班主任的考核
1.学院对班主任每学期考核一次,每学年进行一次评定。两个学期的考核结果的平均值为年度考核结果。
2.学期考核分学生评议和量化考核两个部分。考核结果分优秀、合格、不合格三个等级,其中优秀为85分以上,合格为70分以上,不合格为70分以下。
3.对于考核成绩偏低或工作不负责的班主任,学院提出整改意见,限期改正。如任职期间考核不合格,出现问题不能及时整改,或工作期间因个人原因造成不良影响的,一律予以解聘。
4.根据学校文件精神,班主任在评定专业技术职务时,给予政策倾斜。
五、本办法自公布之日起实施,由学院学生工作领导小组负责解释。
附件1:
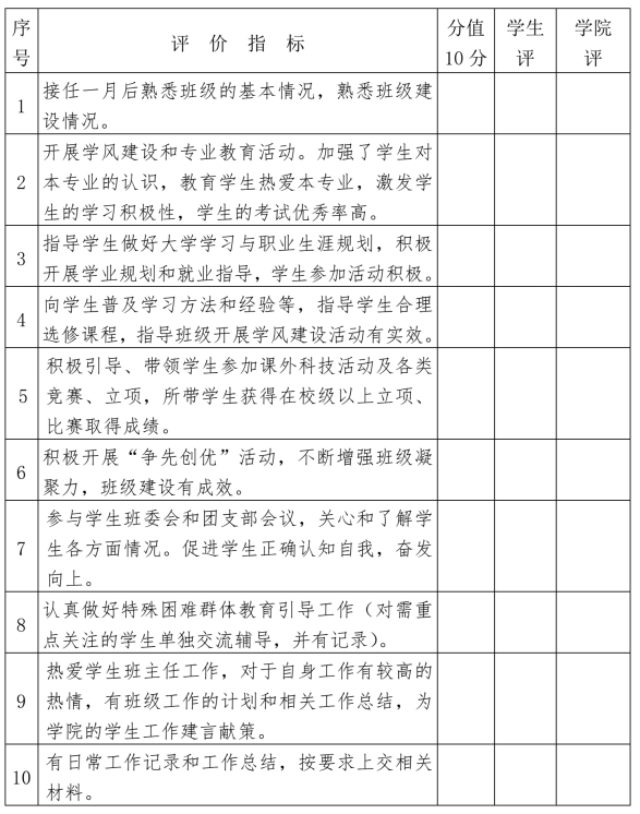
班主任考核表(供参考)
